通用banner
您当前的位置 : 首 页 > 新闻中心 > 行业资讯

新闻中心News

联系我们Contact Us

青岛润丰达建筑机械设备有限公司


联系人:吕经理

电 话:13806422149

座机:67769808

网址:www.qingdaorfd.com

办公地址:青岛市重庆中路308号-7




施工电梯的常见故障有哪些呢?

2020-11-19 09:18:05
施工升降机的故障一般分为两类,即电气故障和机械故障,两类故障的处理方式不同,下面分别列出几种常见故障,希望对有需要的朋友有所帮助。

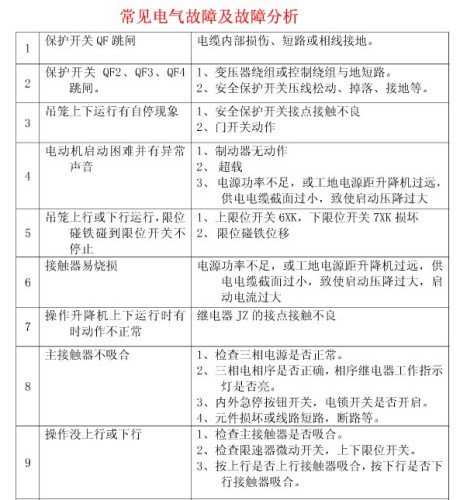
1.施工升降机的常见电气故障:

023b5bb5c9ea15cee78b5341b7003af33a87b215.jpg

2.施工升降机的常见机械故障:

image.png


上一篇:混凝土泵车的基本信息2020-11-16

13806422149

备案号:鲁ICP备16014125号-1

联系人:吕经理

办公地址:青岛市重庆中路308号-7

租赁基地:青岛市城阳区银河路李家沙沟

网址:www.qingdaorfd.cn

Copyright © 2020 青岛润丰达建筑机械设备有限公司All rights reserved 鲁ICP备16014125号-1 主要从事于 租赁塔吊,租赁施工电梯,租赁混凝土泵 , 欢迎来电咨询!
技术支持:华仁互联 热推信息 | 主营区域: 江苏 武汉 上海 北京 浙江